合众图书馆同人收藏、整理“赵尔巽遗稿”的往事
一
后人论及赵尔巽,很容易联想到他主持编纂《清史稿》的故事,可能还会记起他在日俄战争后期出任盛京将军,折冲樽俎于两大外强间,最终在辛亥革命后下野、隐居青岛的往事。多年来,学界同仁在研究赵尔巽时,非常重视其信函、电报和奏折,其私人档案以缩微胶卷的形式收录于中国第一历史档案馆藏“赵尔巽全宗档案”(以下简称“一档馆藏赵档”)中。可以说,细致考索“一档馆藏赵档”业已成为研究赵尔巽的关键途径。
关于“一档馆藏赵档”,李鹏年先生曾撰写《赵尔巽全宗档案概述》一文,介绍了这批档案的源流情况:“赵尔巽档案,据说是由赵尔巽的后人保存下来,解放后交给国家。一九六三年四月由山东省档案馆移交中央档案馆明清档案部,现由中国第一历史档案馆收藏”(李鹏年:《赵尔巽全宗档案概述》,中国第一历史档案馆编:《明清档案论文选编》,北京:档案出版社,1985年,第406-430页)。由此可知,“一档馆藏赵档”源自后人捐赠,最初藏于山东省档案馆。此外,作者还提到:“现在的赵尔巽全宗档案,不是赵尔巽在各任时期的全部档案,因而,也不一定能够反映赵尔巽的全部历史活动”,提示读者关注“一档馆藏赵档”之外尚不为人知的赵尔巽文献。
笔者在上海图书馆查阅近代文献时,偶然发现一批馆藏“赵尔巽遗稿”,这批遗稿总页数超过一万页,几乎可以视作“一档馆藏赵档”之外的另一股文献源流。这批“赵尔巽遗稿”共有6种:(1)《赵尚书电稿》,稿本,总76册,共4616页,索书号:T28143-218;(2)《盛京军署机密函电稿》,稿本,总9册,共264页,索书号:T28219-27;(3)《赵尚书遗稿》,稿本,总1册,共12页,索书号:T28228;(4)《赵尚书奏议》,稿本为主、兼有档案原件,总75册,共7816页,索书号:T28072-142;(5)《赵尔巽奏稿》,铅印本,总1册,索书号:线普长85689;(6)《赵尔巽电稿》,抄本,总1册,索书号:线普长465257。上述文献大多以稿本形式存世,探其源流可知,这批遗稿系由合众图书馆(上海图书馆的前身)同人搜集、整理而得,叶景葵在此过程中出力甚多。
迄今为止,讨论合众图书馆同人征集史料情况的研究成果业已不少,研究赵尔巽及其文献的成果亦甚夥,但合众图书馆藏“赵尔巽遗稿”却鲜为学界重视(本研究为叙述便利,将上海图书馆藏赵尔巽文献统称为“赵尔巽遗稿”。当下关注到上海图书馆藏赵尔巽遗稿的研究者甚鲜,管见所及,仅有费志杰多次利用这批材料开展近代军火贸易相关的研究,参见费志杰:《试析晚清督抚在华洋军火贸易中的作用》,《中州学刊》2015年第4期;费志杰、邵先军:《晚清军品走私及其屡禁不止之缘由》,《军事历史研究》2016年第4期;费志杰、冯文杰:《近代西洋军火运输来华情形考略》,《近代中国》2022年第2期)。它们究竟从何而来?为何会入藏合众图书馆?其中收录的函电情况如何?本文拟从“赵尔巽遗稿”的批校、题跋以及叶景葵、顾廷龙的记述入手,钩沉1940年代叶景葵等合众图书馆同人收藏、整理“赵尔巽遗稿”的往事,并尝试澄清这批文献的来源情况。
二
合众图书馆筹备始于1939年,正值日本侵略中国、掠夺中国文化遗产之时,浙江兴业银行董事长、藏书家叶景葵“感于江、浙文物摧毁之烈,谋有以保存之。约张元济、陈陶遗创设私立图书馆,首出所藏为倡,名曰合众”(顾廷龙:《叶公揆初行状》,氏著:《顾廷龙文集》,上海:上海科学技术文献出版社,2002年,第542页)。图书馆同人在抗战时期广泛搜集文献,从战火中抢救了大量文化典籍。1953年,张元济、顾廷龙决定将合众图书馆及其藏书捐献国家。次年,合众图书馆改名为上海市历史文献图书馆,1958年并入上海图书馆(沈津:《顾廷龙与合众图书馆》,上海图书馆编:《顾廷龙先生纪念集》,上海:上海科学技术文献出版社,2014年,第25-51页)。故而如今上海图书馆古籍部和近代文献部的藏书有相当一部分出自合众图书馆旧藏。
成立之初,合众图书馆的文献多来源于同人捐赠。诚如顾廷龙草拟之创办合众意见书所言:“为保存固有文化而办之图书馆,当以专门为范围,集中力量,成效易著。且叶揆初先生首捐之书及蒋仰卮先生拟捐之书,多属于人文科学,故可即从此基础,而建设一专门国学之图书馆,凡新出羽翼国学之图书附属之。至近代自然科学书籍及西文书籍则均别存,以清眉目。否则各种书籍兼收并蓄,成普通图书馆,卒至汗漫无归”(顾廷龙:《张元济与合众图书馆》,氏著:《顾廷龙文集》,上海:上海科学技术文献出版社,2002年,第556-562页)。正因此,翻阅馆藏目录便可见张元济、蒋抑卮、李宣龚、陈叔通、顾颉刚、叶景葵等合众图书馆同人捐赠的文献条目。
这些捐赠文献中包含有大量清末名流的日记稿本、抄本及手札、电报稿,许多是顾廷龙、张元济、叶景葵等同人从故旧、友朋处征集而来的。较为著名者有《汪康年师友书札》,关于其入藏史,顾廷龙云:“一九四二年秋,合众图书馆与叶揆初先生先后移入新屋。揆老退居多暇,有时安步当车,访问附近亲友。一日至汪振声君家,见其检置资料一大堆,询其何为?则曰将以废纸弃去。盖深恐日本侵略军随时闯入搜查,如被发现,必致滋生祸端。揆老随手检视,则皆汪穰卿先生师友所贻手札,而经其弟颂谷先生手加整理者”(顾廷龙:《汪康年师友书札跋尾》,氏著:《顾廷龙文集》,第343页)。其中,“揆老”即叶景葵,字揆初,号卷盦,浙江杭州人。整理汪康年手札的“颂谷先生”为汪康年之弟汪诒年。可见,《汪康年师友书札》能入藏合众图书馆,叶景葵抢救保存之功甚大。
类似的案例还有孙宝瑄的《忘山庐日记》。为征集这部文献,叶景葵出面斡旋,“拟公函颜骏人之夫人,提议归合众图书馆保存,因仲玙之子,颇不更事,颜夫人为仲玙胞妹,或有力量可以玉成此事。余到京应试时,与仲玙常往来”。其中“颜骏人”为颜惠庆,“仲玙”为孙宝瑄,叶景葵与孙宝瑄在会试时曾有往来,借着这一层关系,叶景葵着力斡旋收藏《忘山庐日记》,只是最终“仲玙之子坚欲取回《忘山庐日记》,谓将由己手编印,不假他力,因再向商借抄一副,如仍不允,祇好奉还”(叶景葵:《卷盦札记》,叶景葵撰、柳和城编:《叶景葵文集》中册,上海:上海科学技术文献出版社,2016年,第686、701页)。
与此同时,叶景葵还十分关注亲戚故旧的家藏文献。他在《卷盦书跋》中提到表亲吴庆坻、吴士鉴的文稿:“向吴进思借得《补松庐文稿》七册,《含嘉室文存》四册。《补松稿》为吴子修先生庆坻所著,《含嘉稿》为其子纲斋士鉴所著,皆初稿未经编定者。子修先生为余表母舅,又为启蒙之师。纲斋为余表兄,长六岁”(叶景葵:《卷盦札记》,叶景葵撰、柳和城编:《叶景葵文集》中册,第679页)。获得吴氏父子的稿本后,叶景葵于1941年将之抄录,以抄本形式保存(叶景葵编:《杭州叶氏卷盦藏书目录》卷四,上海合众图书馆1953年铅印本,第27-28页)。同时,叶景葵也很关注其堂叔叶瀚的文献,在叶瀚手稿《块余生自纪》封面,叶景葵于1940年题识云:“《块余生自纪》二卷,先叔浩吾公手稿,侄景葵手装”,并记录文献失而复得的坎坷历程:“此稿前已检出,备交杂志社附印。沪西战时,葵赴汉皋,为女仆捡置箧中,归来遍索不得,甚为悼惜。今夕检理故纸,忽然见之,喜出望外,急为装订,以待流传,可以编入家谱也”(柳和城编著:《叶景葵年谱长编》,上海:上海交通大学出版社,2017年,第985页)。三年后,叶景葵复将叶瀚家藏书籍从杭州运到上海,遗憾的是这批书籍破损严重,据闻“杭州浩吾藏书九箱运到,理四箱,霉烂极多,须徐为之”(顾廷龙撰 、李军、师元光整理:《顾廷龙日记》,北京:中华书局,2022年,第338页)。上述诸事迹表明,正是因为叶景葵努力发掘、征集文献,致使合众图书馆得以收藏、保护大批近代名流的手稿,其努力亦体现在征集“赵尔巽遗稿”一事上。
叶景葵在保存、整理“赵尔巽遗稿”方面出力颇多,只是与偶然发现的《汪康年师友书札》不同,“赵尔巽遗稿”绝大多数来自于叶景葵的收藏或征集。叶景葵自赵尔巽1902年护理山西巡抚时便担任其幕僚,1905年赵尔巽任盛京将军、1911年任东三省总督期间,叶景葵亦跟随其左右。对于这一段经历,叶景葵在致其乡试房师薛褧铭的信函中曾道:“受业由晋而湘而京师,皆佐赵次帅幕府。乙巳之岁,次帅奉命渡辽,延调人才,百无一应。受业激于义愤,襆被相从。到奉之时,锋镝未已,委办文案,兼理粮饷”(叶景葵:《致薛褧铭函》,叶景葵撰、柳和城编:《叶景葵文集》下册,第1304页)。1927年赵尔巽逝世,叶景葵撰挽联曰:“生我者父母,知我者鲍叔;下则为河岳,上则为日星”(叶景葵:《叶景葵杂著》,叶景葵撰、柳和城编:《叶景葵文集》上册,第406页)。以上诸端可征,长期追随,襆被相从的叶景葵是赵尔巽的心腹幕僚,两人甚有知音相逢之感。
或许正是这一段密切的佐幕经历致使叶景葵重视收集赵尔巽的私人文献,在他民国时期的藏书目录《卷盦藏书目录·分箱册》中即记录了“赵尔巽遗稿”的收藏情况。其中“分箱目第五册”记载了大量“赵尔巽遗稿”的条目,分别有:《赵尚书奏议》五册;《赵尚书奏稿第四辑》一册;《赵尚书奏稿第五辑》卅九册;《赵尚书奏稿第六辑》一包;《赵尔巽原奏折片》一百零九件;《赵尚书遗稿》一册;《赵尚书奏折》六件;《赵尚书奏稿(底稿)》一册;《赵尚书奏稿(专件)》二册;《盛京军署机密函电稿》九册;《赵尚书东三省总督任往来电稿》四册(叶景葵编:《卷盦藏书目录·分箱册》,上海图书馆藏,索书号:线善T29905-10,第410、413、443、485页)。与当下馆藏目录比对可知,上海图书馆藏《盛京军署机密函电稿》《赵尚书遗稿》《赵尚书奏议》《赵尚书电稿》四种文献皆出自叶景葵的收藏。

《卷盦藏书目录·分箱册》中所记载的“赵尔巽遗稿”条目
然而,通过叶景葵与赵尔巽之关系以及藏书目录,仅可推断合众图书馆所藏“赵尔巽遗稿”中的一部分文献来自叶景葵。至于这批遗稿是叶景葵担任幕僚时期的留存文稿,抑或是叶景葵在赵尔巽过世后刻意征集的成果,如今已不得而知。另外值得注意的一点是,《赵尔巽奏议》在《卷盦藏书目录·分箱册》中的保存形态多样,或被按辑整理、装订成册,或以散件的形态直接装箱。这种保存形态之所以出现,与《卷盦藏书目录·分箱册》编订时合众图书馆同人尚未完成对“赵尔巽遗稿”的整理不无关系。
三
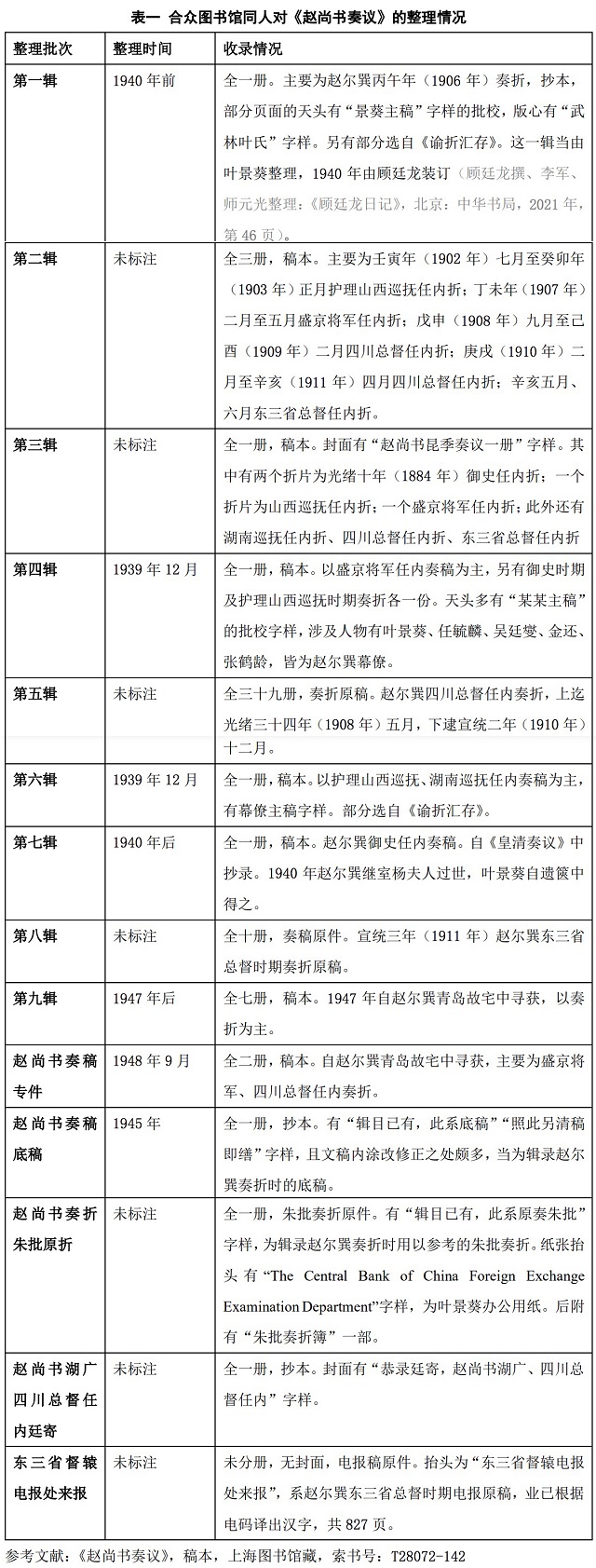
在“赵尔巽遗稿”中,体量最为庞大者为《赵尚书奏议》。因是,叶景葵等合众图书馆同人先后多次对这批文献进行整理,其情况见下表:

表一 合众图书馆同人对《赵尚书奏议》的整理情况

《赵尚书奏议》第一辑书影

《赵尚书奏议》第四辑封面
可以看到,合众图书馆同人先后九次编辑《赵尚书奏议》,其收录文献时段主要从1902年赵氏护理山西巡抚起至1912年结束东三省总督任期止,囊括了他担任地方督抚的各个阶段。值得注意的是,虽然这些文献统称为《赵尚书奏议》,其来源却各有千秋,部分为赵尔巽幕僚草拟的底稿,部分为朱批奏折的原稿,还有一些直接粘贴《谕折汇存》中所收录的赵尔巽奏折,更多的是合众图书馆同人誊抄的稿本,甚至还有名为“东三省督辕电报处来报”的电报稿。该电报稿共有827页,从篇幅推断,当为《卷盦藏书目录·分箱册》中所记录的四册《赵尚书东三省总督任往来电稿》,这批文献可能是在整理、打包、装箱的过程中被放入《赵尚书奏议》中的。
另外,还有一些《赵尚书奏议》中的文献由合众图书馆同人征集而来。例如叶景葵指出《赵尚书御史任内奏议》系赵尔巽担任御史时亲自撰写,录自《皇清奏议》,该文本的来源不同于其他奏稿,出自赵氏家属:“庚辰(1940年),尚书继室杨夫人逝世,遗箧中获得此本”(叶景葵:《赵尚书御史任内奏议跋》,叶景葵撰、柳和城编:《叶景葵文集》中册,第847页)。而赵氏家属对《赵尚书奏议》的去向亦颇具影响,赵氏奏议基本整理完毕,准备另行寄存时,尚须“候家属同意”(叶景葵:《致顾廷龙函》,叶景葵撰、柳和城编:《叶景葵文集》下册,第1149页)。抗战胜利后,合众图书馆同人征集遗稿的工作依旧持续,于1947年在赵氏青岛故宅中搜寻到未刊奏折,并将之补入《赵尚书奏议》。
在图书馆同人整理《赵尚书奏议》之初,或许是因为文书体量过于庞大,很快便出现了重复整理、重复收录的差错。1939年12月,叶景葵在《赵尚书奏议》稿本第四辑的封面上批注云:“《赵尚书盛京将军任内奏稿》一册。第四次辑。附御史折一件、山西护抚折一件。与前三辑有重出者,应重编”(柳和城编著:《叶景葵年谱长编》,上海:上海交通大学出版社,2017年,第960页)。关于第四辑所收文献,叶景葵复于1944年再次批注云:“第四辑各折片均已载于第一辑内”(叶景葵:《赵尚书奏议第四次辑录题识》,叶景葵撰、柳和城编:《叶景葵文集》中册,第944页)。上述批注应当是叶景葵在整理赵遗稿时的备忘,提示第四辑主要为“赵尚书盛京将军任内奏稿”,与第三辑存在内容重复的情况,且第四辑所收折片与第一辑近乎相同。由此一例可以想见,在合众图书馆同人分批整理《赵尚书奏议》时,各辑所收文献存在重复的情况,叶景葵在1940年代初即意识到该问题。
在完成对《赵尚书奏议》的初步整理后,叶景葵着手编纂奏议目录。《杭州叶氏卷盦藏书目录》中曾记有“《赵尚书奏议目录》一卷,附《赵大臣奏议目录》一卷,民国杭州叶景葵(揆初)编,民国三十三年手稿本,一册”(叶景葵编:《杭州叶氏卷盦藏书目录》,上海合众图书馆1953年铅印本,第23页)的字样。同时,据《卷盦札记》所述,叶景葵“编《赵尚书奏议目录》竟,未分卷,附《赵大臣奏议目》一卷。自去秋至今始写成”(叶景葵著:《卷盦札记》,叶景葵撰、柳和城编:《叶景葵文集》中册,第718页),在《目录》的封面亦上写有“叶景葵编辑,甲申三月清明写完”的批注(叶景葵辑:《赵尚书奏议目录七卷附赵大臣奏议目录一卷》,1944年稿本,上海图书馆藏,索书号:T03401,封面页)。结合上述三则信息可知,叶景葵编订目录当始于1943年秋,完稿于1944年清明,其中《赵尚书奏议目录》为赵尔巽奏议目录,《赵大臣奏议目录》为乃弟赵尔丰的奏议目录。
整理《赵尚书奏议》之外,合众图书馆同人还着力于从其他地方辗转搜集赵尔巽的文献,其中《赵尔巽电稿》即为顾廷龙委托燕京大学图书馆代为转抄的抄本。顾廷龙1940年2月20日日记云:“燕抄《赵尚书电稿》来,计一万三千字,纸五角,每千字四角,外酬二元”(顾廷龙撰,李军、师元光整理:《顾廷龙日记》,第52页。需要注意的是,顾廷龙虽然在日记中称之为《赵尚书电稿》、《赵尔巽电奏》,但实际上抄本的封面题名为《赵尔巽电稿》)。“燕”者,即为燕京大学图书馆,在合众图书馆与燕京大学图书馆的“馆际借还”记录中亦有:“本馆托从彼藏外务部电档中钞录《赵尔巽电奏》一册。本馆代彼钞补《肃皇外史》二卷、《知希庵集》、《不远堂集》”(《一个图书馆的发展——从合众图书馆到上海图书馆》,顾廷龙撰 、李军、师元光整理:《顾廷龙日记》,第665页)。上述记录揭示,合众图书馆藏《赵尔巽电稿》为抄本,共一万三千字,由顾廷龙委托燕京大学图书馆辑录馆藏外务部电档而得。
相较之抄本《赵尔巽电稿》,稿本《赵尚书电稿》多达76卷,分为来电簿和去电簿,下设吏科、礼科、边务垦务、民政旗务、度支、军政、法科、农工商、邮传、交涉等分簿,皆为赵尔巽东三省总督任上的电报稿,且《赵尚书电稿》上并无叶景葵或合众图书馆的藏书印,亦无合众图书馆同人整理批注的痕迹(赵尔巽撰:《赵尚书电稿》,上海图书馆藏,索书号:T28143-218),应当与合众图书馆时期征集、入藏的“赵尔巽遗稿”无关。尚需赘述的是,上海图书馆还藏有一册铅印本的《赵尔巽奏稿》,该奏稿凡19页,仅收有两份护理山西巡抚任上的奏折,封面有“元和徐麐石识”字样,无叶景葵或合众图书馆藏书印(赵尔巽撰:《赵尔巽奏稿》,上海图书馆藏,索书号:85689),与合众图书馆同人整理的“赵尔巽遗稿”当不属于同一源流。上述两类文献未见诸叶景葵的藏书目录,亦未见诸上海市历史文献图书馆的藏书目录(上海市历史文献图书馆辑:《上海市历史文献图书馆藏书目录》,1957年,上海图书馆藏,索书号:线普420868-79),或于上海图书馆时期征集而得。
除《赵尚书奏议》、《赵尚书电稿》两类内容庞杂的文献,合众图书馆还藏有一份12页的《赵尚书遗稿》,其内容为诗稿。《遗稿》介绍云:“既补诗稿汇存刻集,计旧京府中抄来六页,又刷印一纸,沪抄松月印存题诗一页”(赵尔巽撰,赵凤昌辑:《赵尚书遗稿》,上海图书馆藏,索书号:T28228,第2页)。对于该稿本,叶景葵撰写题跋介绍其来源:“此赵竹君先生凤昌所辑赵尚书诗稿,并告余曰:已在遗产中提出白银二千两,作付刊之资,托余代办。余以尚可续有搜辑为词,收其稿而未领其款。未几,竹君物故,其子叔雍迄未将款送来,今已作阶上囚矣。竹君图报知己之愿,迄未能实现,可慨也!丙戌十一月揆初记”(叶景葵:《赵尚书遗稿题跋》,叶景葵撰、柳和城编:《叶景葵文集》中册,第944页)。这份写于1946年的题跋道出了赵凤昌搜集赵尔巽诗稿,计划刊印的经过。只是因赵凤昌逝世、其子赵尊岳出任伪职被捕,最终诗稿未克出版,以稿本的形式被保存下来。
四
通过上文对叶景葵等合众图书馆同人收藏、整理“赵尔巽遗稿”的史事考订,可以揭示这批文献的入藏经过、整理情形以及源流情况。上海图书馆藏“赵尔巽遗稿”中的《盛京军署机密函电稿》《赵尚书遗稿》《赵尚书奏议》《赵尚书电稿》四种文献最初由赵氏的心腹幕僚叶景葵保存。合众图书馆筹备期间,作为创始人的叶景葵捐出上述文献,同人随即着手整理体量最为庞大的《赵尚书奏议》,前后共整理了九辑,整理时间前后跨越近十年,形成了如今所看到的《赵尚书奏议》的基本形态。不过,如今所见之《赵尚书奏议》并不等同于叶景葵保存的《赵尚书奏议》,合众图书馆同人在整理的过程中亦致力于发掘、整合新资料,例如第七辑即于1940年从赵尔巽继室处取得,第九辑及“赵尚书奏稿专件”于1947年从赵氏青岛故宅处获得。除此之外,上海图书馆藏“赵尔巽遗稿”中尚有两类体量较小的文献。单卷本的《赵尔巽电稿》由顾廷龙于1940年联络燕京大学图书馆抄录馆藏外务部电档所得。《赵尚书遗稿》由赵凤昌辑录,交由叶景葵保管,原本计划刊印,却因赵凤昌过世、赵尊岳被捕而流产,遂以稿本形式流传至今。另外,单卷铅印本《赵尔巽奏稿》和76卷的《赵尚书电稿》虽藏于上海图书馆,但应当不属于合众图书馆时期征集、整理的“赵尔巽遗稿”。
(附识:在本文的写作、修改过程中,笔者蒙东北师范大学历史文化学院李皓老师、复旦大学历史学系王思雨同学、浙江大学古籍研究所廉皓晨同学指点、提示良多,特此致谢,文责由笔者自负)。



